中国软件行业协会:2025年度中国软件行业基准数据报告
今天分享的报告是《2025年度中国软件行业基准数据报告》,版权归中国软件行业协会所有。
本文主要介绍了中国软件行业基准数据报告(SSM-BK-202509),该报告由工业和信息化部信息化与软件服务业司、中国软件行业协会等机构牵头承担建设。报告内容包括软件项目的历史数据、行业基准比对标准、工作量、成本、工期、质量等核心数据。
1、报告基于37631套国内软件项目数据分析得出,覆盖政府、金融、电信等多个行业。
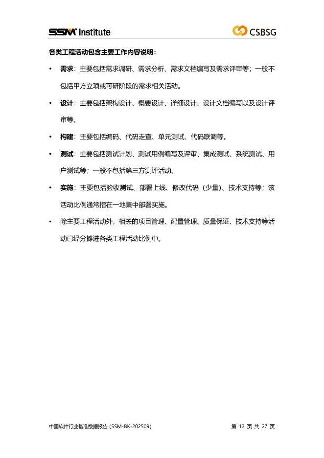
2、软件开发工作量分布:需求14.84%,设计12.91%,构建38.16%,测试24.07%,实施10.02%。
3、全行业生产率中位数(P50)为6.96人时/功能点。
4、软件开发成本计算模型包括软件规模、生产率、软件因素调整因子、开发因素调整因子和人力成本费率等。
5、需求变更调整因子、软件因素调整因子和开发因素调整因子等取值标准。
6、功能点单价基准为1336元/功能点,以北京地区行业中位数(P50)为基准。
查看&下载 27页 完整PDF报告:关注公众号【外唐智库】


展开全文













查看&下载 27页 完整PDF报告:关注公众号【外唐智库】



评论